调研问卷 | 关于征集“中欧充换电产业合作与交流需求”调研的通知
创建时间:2026-03-17 11:32

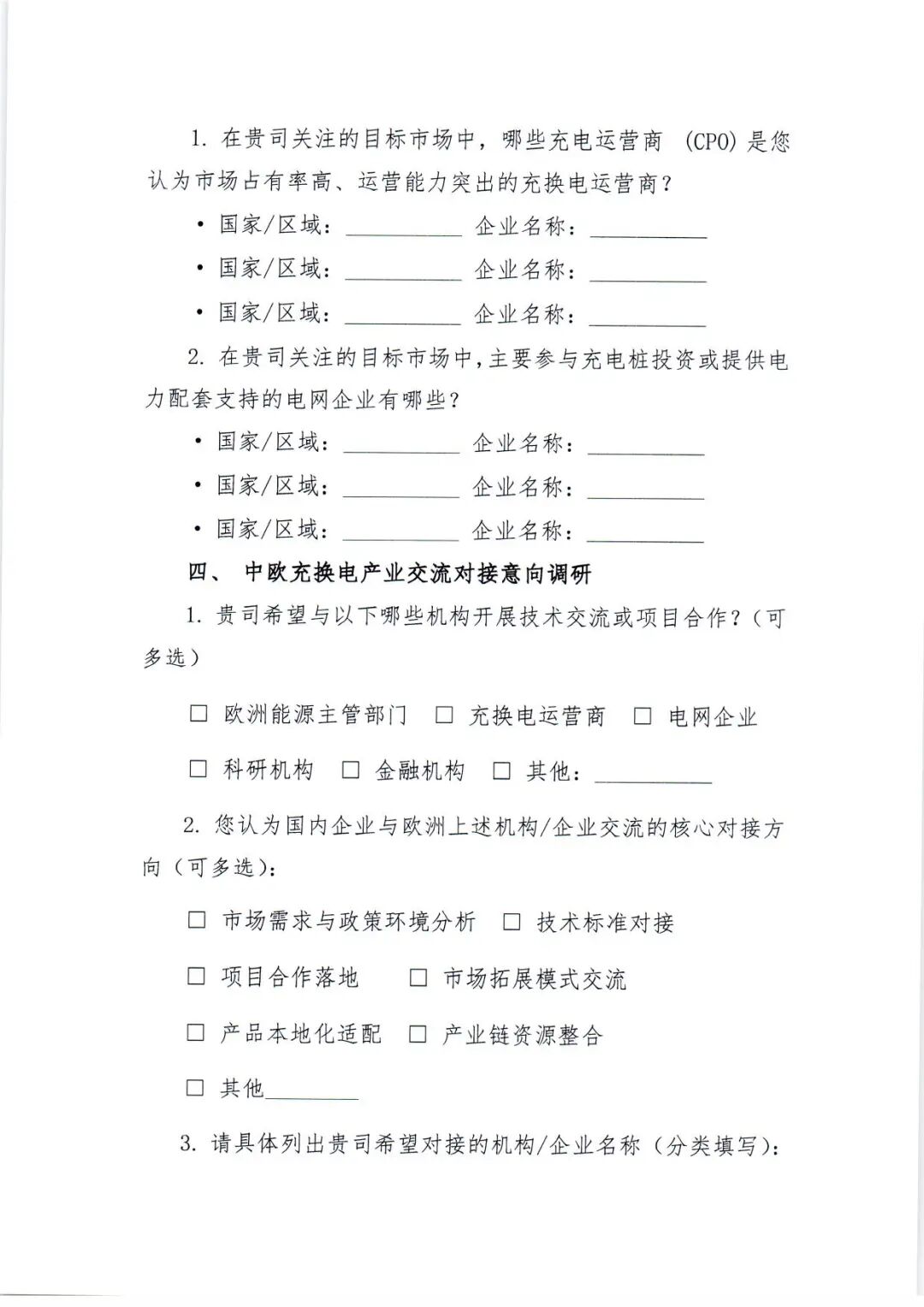
【问卷填写】
1. 点击下方“阅读原文”下载《中欧充换电产业合作与交流需求调研问卷》
2. 请各企业填写调研问卷后,发送至以下邮箱,邮件主题请统一注明:中欧充换电调研+企业全称,便于信息整理与对接。
· zhaoanqi@evcipa.org.cn
· huangyuxuan@evcipa.org.cn




end


关于转载
如需转载, 无原创标识文章请在开篇显著位置注明作者和出处(转自:中国充电联盟 | EVCIPA), 并在文章结尾放置醒目二维码,转载后请将链接发送给我们;有原创标识文章,请发送【文章名称-待授权公众号名称及ID】给我们申请白名单授权。未经许可的转载以及改编者,我们将依法追究其法律责任。联系邮箱:songhuaqin@evcipa.org.cn。
- 2025-01-23
- 2025-04-16
- 2025-05-12
- 2025-07-15
- 2025-03-11
- 2025-05-13